Production Brewery (beer production) v1.0.1
0 347 135

Mod Production Brewery (beer production) v1.0.1 for Farming Simulator 2022
*FIX: Filling with water
The mod adds the ability to produce beer (wheat beer, barley beer, honey beer, strawberry beer).
The mod includes a shop that buys beer.
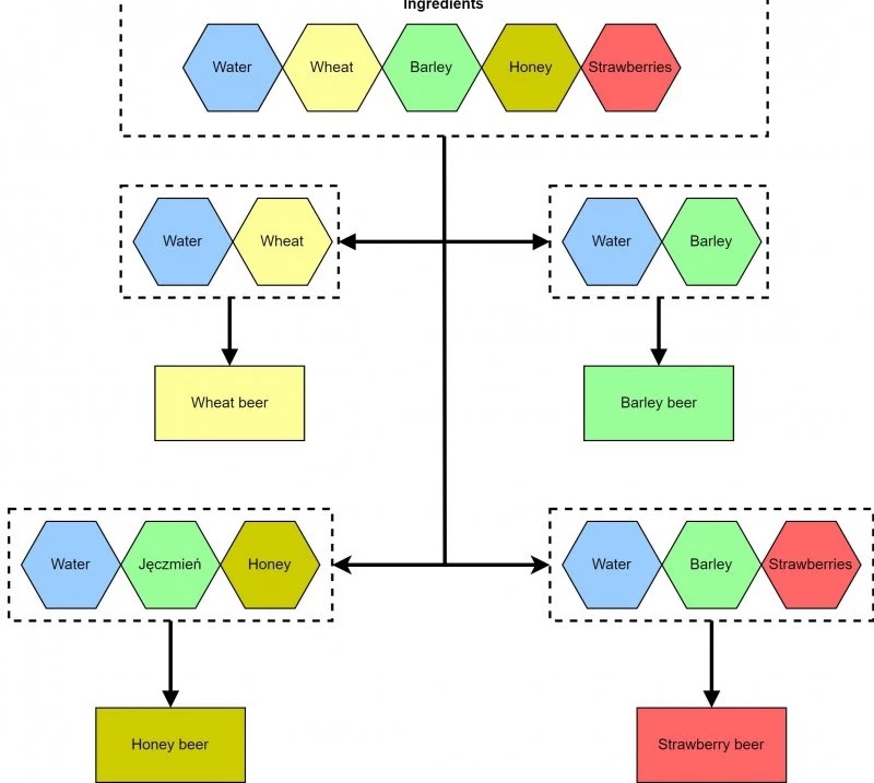
Recipes:
Wheat beer = water + wheat
Barley beer = water + barley
Strawberry Beer = Water + Barley + Strawberries
Honey beer = water + barley + honey
Construction cost:
Beer production: 80,000 euros
Shop (beer pub): €20,000
List of changes:
Version 1.0.1
+ bug fixed: pouring water -> added a new point for pouring water
+ bug fixed: invisible collisions

Credits: WilkDev

Photo


Download13.3 MB


TAGS:Brewery, (BEER, production, v1.0.1, Production)

SIMILAR MODIFICATIONS

COMMENTS
avatar